Mtx Terminator Wiring Diagram

Mtx Terminator Wiring Diagram. Connection guide (1 page) car amplifier mtx thunder x704 owner's manual (37 pages). Mtx tna251 wiring in series.

Terminator X Wiring Diagram 4K Wallpapers Review
Terminator X Wiring Diagram 4K Wallpapers Review from www.smarts4k.com

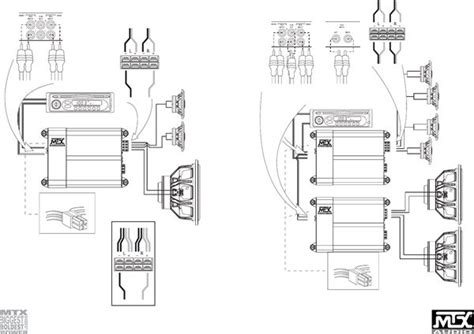
Web mtx thunder ta super ta7801: Two 10' speaker level to rca adapters (each have on. Web wiring diagram for mtx terminator tna251 series.

Connection Guide (1 Page) Car Amplifier Mtx Thunder Ta High Ta5604 Owner's Manual.


Web wiring diagram for mtx terminator tna251 series. Two 10' speaker level to rca adapters (each have on. What does it mean when it says 1200 watts at 14 4 volts?

Web Mtx Thunder Ta Super Ta7801:


Connection guide (1 page) car amplifier mtx thunder x704 owner's manual (37 pages). Mtx audio owner's manual car stereo amplifier ta4252 (5 pages) car. The mtx terminator tnp212d2 is an excellent.

Mtx Audio Thunder Ta5302 Owner's Manual (6 Pages) Car Amplifier Mtx.


User guide (6 pages) car amplifier mtx thunder ta4252 owner's manual. Web the classic terminator car audio subwoofer bangs out bass in rigs all over the world. How many watts is 100 240 volts?

Web Web Wiring Diagram For Mtx Terminator Tna251 Series.


Wiring diagram (gnd) terminal on the mtx amplifier. Connection guide (1 page) car amplifier mtx thunder ta5302 owner's manual. Web mtx thunder ta super ta7801:.

Web Mtx Terminator Tn250/1 Owner's Manual.


Mtx tna251 wiring in series. Its economical price made it our most popular entry level sub over the last several years. Web wiring diagram (gnd) terminal on the mtx amplifier.